设为首页
收藏本站
首页
党群部门
经济管理部门
社会事务部门
监督执法部门
苏木乡镇场
当前位置:
首页
苏木乡镇场
宝龙山镇
哈布吐改嘎查
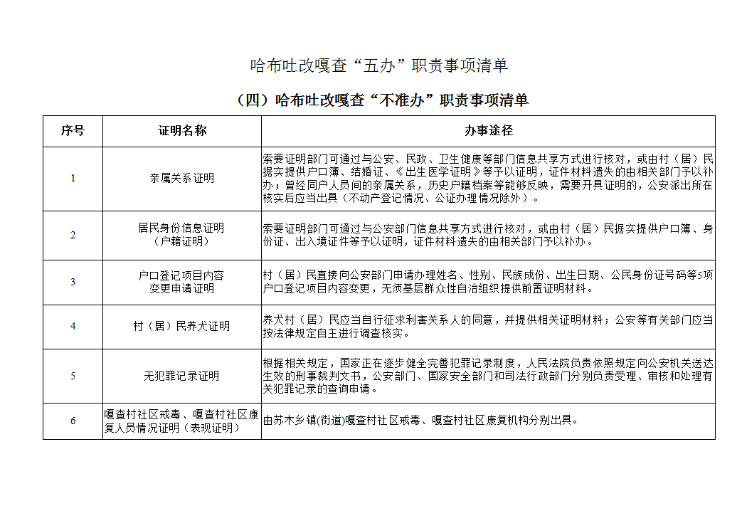
哈布吐改嘎查“不准办”职责事项清单
哈布吐改嘎查“不准办”职责事项清单
发布日期 2024-10-17 17:16:29