设为首页
收藏本站
首页
党群部门
经济管理部门
社会事务部门
监督执法部门
苏木乡镇场
当前位置:
首页
苏木乡镇场
宝龙山镇
乌力吉吐嘎查
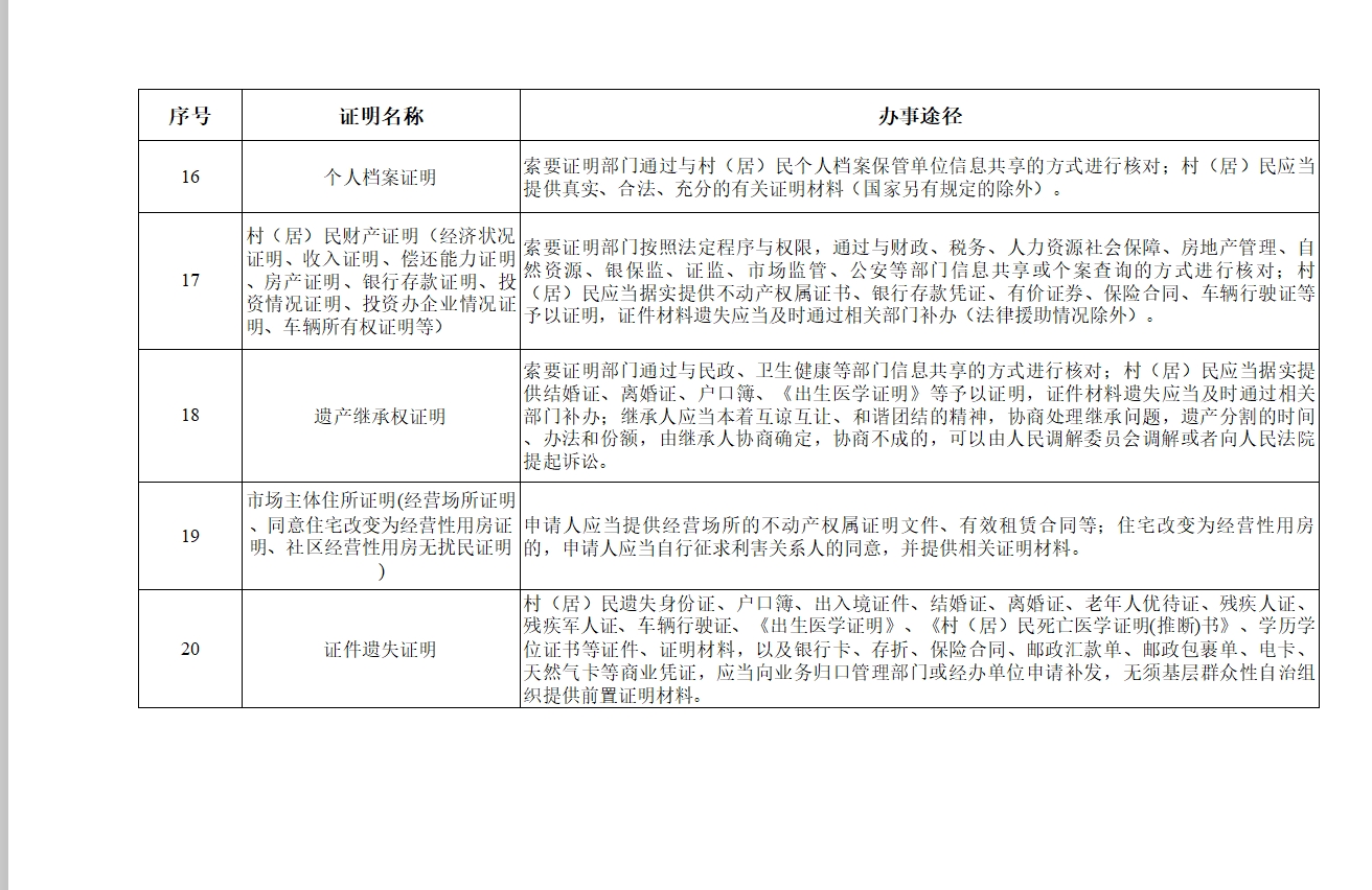
一村一策---乌力吉吐嘎查“五办”职责事项清单“不准办”职责事项清单
一村一策---乌力吉吐嘎查“五办”职责事项清单“不准办”职责事项清单
发布日期 2024-10-19 19:32:25