设为首页
收藏本站
首页
党群部门
经济管理部门
社会事务部门
监督执法部门
苏木乡镇场
当前位置:
首页
苏木乡镇场
宝龙山镇
西宝龙山嘎查
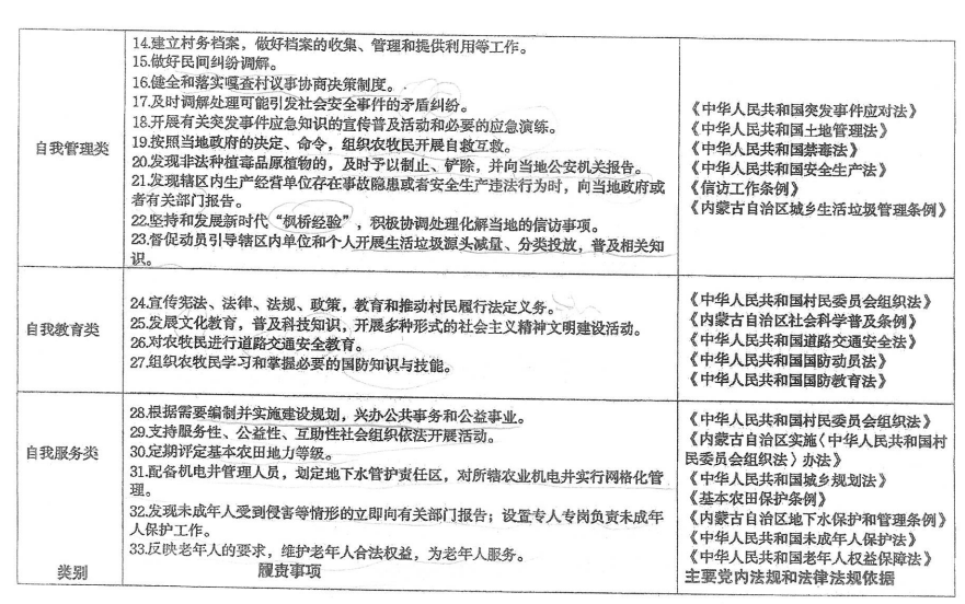
嘎查村依法履行职责事项清单、依法协助事项清单以及村级组织出具证明事项正、负面清单
嘎查村依法履行职责事项清单、依法协助事项清单以及村级组织出具证明事项正、负面清单
发布日期 2025-09-21 15:46:57