设为首页
收藏本站
首页
党群部门
经济管理部门
社会事务部门
监督执法部门
苏木乡镇场
当前位置:
首页
经济管理部门
旗区域经济合作与金融服务局
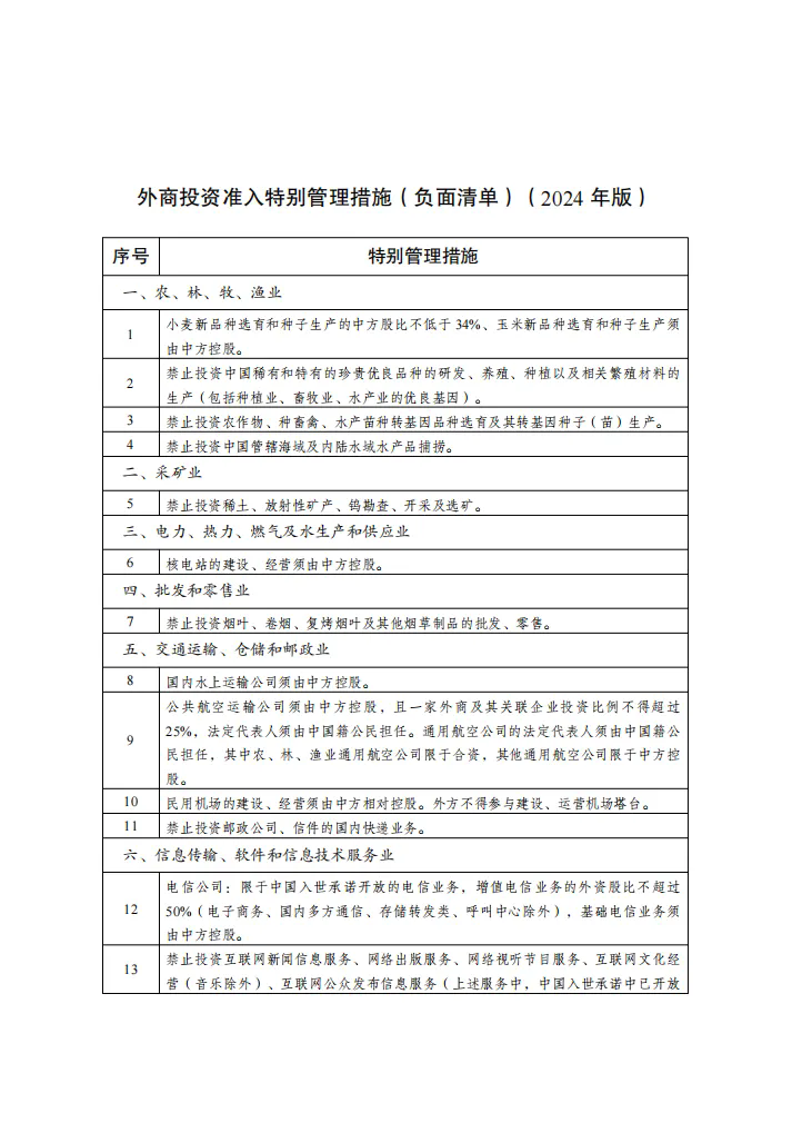
国家发展改革委 商务部令2024年第23号 外商投资准入特别管理措施(负面清单)(2024年版)
国家发展改革委 商务部令2024年第23号 外商投资准入特别管理措施(负面清单)(2024年版)
发布日期 2025-06-12 09:53:33
来源:通辽市商务局